
一汽凌源成立于1993年,是一汽集团旗下集商用车、乘用车、客车、新能源汽车研发、制造、销售和服务为一体的现代化汽车企业,生产制造“一汽凌河”牌各型汽车产品。2013年,在辽宁省政府的大力支持下,上海飞和集团投资重组了一汽凌源汽车制造有限公司。公司总部及研发中心运营中心位于上海市,在中国辽宁省等地拥有多个汽车生产基地。
车身尺寸:5995mm*2350mm*3050mm,内部尺寸:3600mm*2200mm*2100mm


优异强悍的承载能力,灵活轻便的操纵性,流行时尚外观,全新高顶驾驶室,视野宽阔,驾乘更舒适。优化底盘技术,匹配发动机,高达140马力强大动力;ABS、排气制动、断气刹、动力转向、离合助力、四回路保护阀、感应阀;


坐进驾驶区,平头车独有的视觉效果,盲区小,视野开阔,正副驾驶座椅采用包覆美观大气,颜色多样化,个性化色彩与整车风格相呼应,多向调节满足不同身高驾驶习惯要求,在驾驶区中控台位置加装了后视导航仪一体机,配备倒车360度m全景影像,让您的旅途更加安全无忧。




外观尾部可选装后爬梯自行车架及车顶可选装行李架,配有行李网,更能显出旅行的氛围。顶置驻车中央空调也是不可少的配置;动中通自动卫星接收器,大尺寸房车专用电视,50多个电视节目让你在驻地能够体会到休闲放松的乐趣。车门上方一个大的手动电动遮阳棚。为了配合房车内部的配套设施,一些储物仓和注水口等设备都合理的安排了在车身上,不但节省了空间,乘客在拿取物品也比较方便。




一汽凌河C型房车作为一款出行游玩的房车,休闲娱乐也是不可少的,进入车门是一个小“客**”,茶几两边的座椅可以做上三四个人没有问题。为有特点的是两排对置的座椅、高度可调节的餐桌不仅可满足娱乐等功能,还可将餐桌和双排沙发折叠组成一张可供两人休息的床铺。车内布局安排合理,有限的空间也显得宽阔。车内的娱乐系统是非常丰富的,采用触摸式的车辆总控制面板,看上去科技感。带指示标牌的触摸屏式控制系统,不会让体验者操作失误及每个按钮对应的功能而感到困惑;DVD和客**的电视搭配起来就会使旅途中充满了乐趣。给外出游玩增加了很多消磨时间的过程,这样就不**于在旅途中举得太枯燥了。车内的空调处于中间位置,基本上可以满足整车的换气需求。可以在这里办公、用餐、打牌、搓麻将等等。




客**后部是厨房和洗手间的区域,厨房区上部是橱柜,可以放置一些碗筷以及调料,房车专用抽油烟机,即使您在车内烹饪食物也不用担心油烟徘徊在房车里。
厨房吧台配备折叠式水龙头的洗菜盆,并有折叠盖,不用水时,把水龙头折叠起来,并把盖放下,是整个灶台显得宽敞许多;洗菜盆为圆型设计,这样不但使洗菜盆的容量变大,还更加美观。电磁炉与灶台相平,是灶台不可缺少的一部分,可以简单的煮粥、煮面、烧水、煮咖啡等等。
电磁炉下方配备房车专用车载冰箱,可以在出去游玩的时候,携带一些酒水饮料、新鲜水果,甚**是带上一些速冻食品来个户外烧烤,放松身心。冰箱旁边还有一个超大的储物空间及房车专用燃气罐,外部设有抽拉式炉灶,即使在郊外游玩也可以随便炒几个小菜,品尝到家乡的味道。






卫生间卫浴间依然是传统式设计,卫生间内空间站两个人是没问题的,一些常规设施有淋浴、化妆镜、肥皂盒、毛巾架、照明灯、排气扇、窗帘等等,同时含有电热水器,为洗漱提供热水。有了燃油式加热系统后,浴室就变得更加美妙。燃油式加热系统同时也是拥有即热式热水器的功能,短短几分钟,就可以洗上舒服的热水澡。
房车上的卫生间可供路途及夜间使用,出行前请务检查一下冲水器是否完好,以防途中水箱漏水。如果想洗浴,请找有外接水源和排污水的地方停下再洗浴,这样可以保证充足的水源。如在水源不方便的地方洗浴,由于车载独立水箱容量有限 ,需要节约用水。
用水时,将空气从水管中排掉是一项简单又基本的用水程序。**先,在清水箱装有水的前提下,先将水龙头打开,再将供水水泵打,直到流出的水没有空气便可。当使用外接水源时,也须做这一个基本的程序来排气。




一汽凌河C型房车卧室内部布局采用了后部双人横向床床铺的设计,后铺超大型双人床,可躺下两个成年人不显得拥挤,配备超豪华床垫,给旅行者超级舒适的;B型房车后部尾门宽大,采用对开设计,在天气比较好的情况下增加了车内的采光和通风条件,后置床铺可以设计房车专用电动升降麻将机,降平可当床,给体验者更多休闲乐趣。 床铺下方设计一个超大的储物空间,可以把被套、不常用的日用品、杂物及一些出行备的行李可以放入其中,另外,后部中间行李箱与室内是相通的,所以在内部拿行李也方便快捷。在后卧铺上方还安装了两个大的吊柜,可以放一些被套等床上物品。 细节问题上非常注重,床铺两侧分别有小窗,配备有遮阳帘,这在私密性和采光性上都有了保障。在后双人床侧方,不但设有插座还安装了USB插口,直接可以给手机充电,更有LED照明灯,给读者带来了方便。 C型前床下方也设一台大尺寸的翻折液晶电视,供客**乘客观看,不过使用床铺时,要把它收起来。前后床的设计,晚上用卫生间的时候,前后床之间互不干扰,车内的空间被充分利用。起居室的空间很宽敞,后床铺不同的设计理念,拥有更多不同的功能供旅行者体验。C型旅居车**先从外观就可以很容易看出和B型的区别。它拥有一个异形箱体,前部突出部位加大了内部空间,真正意义上的六人房车,不会感到局促,后部可设计双人铺和上下铺,大尺寸多床位,更加舒适。






一汽凌河C型房车使用实木地板,采用隔热棉进行隔热保温处理,使用E0级环保家具板材,高品质的不锈钢五金件,知名品牌的水管及水龙头。高贵典雅,在房车上餐饮,浪漫而又温馨。专业的线束布局及走向,布线整齐,不同功率的电器对线的要求都合理分配,在对电器系统格局和选材上都有很高的要求,能够保证对每一辆车的安全可控及对使用者负责的态度。
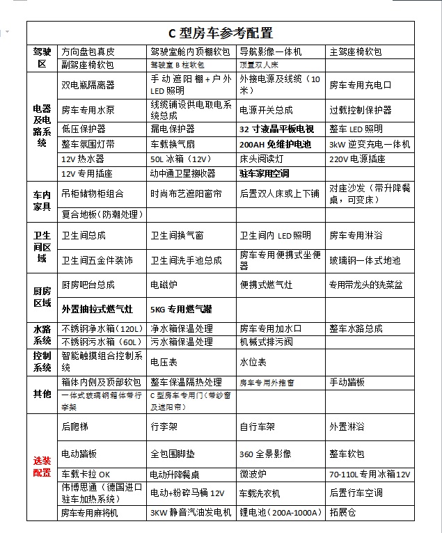
一汽凌河C型房车资料及配置


温馨提示:如果你对本产品感兴趣,并希望了解更多价格相关信息,请填写下方表格,方便我们与你联系,你可以在问题中填写指定回复时间,避免给你造成打扰。
你可以通过以下在线沟通方式联系我!
微信:13607283518